IF 11.7阜外医院聂宇团队揭示PTMA调控心肌细胞增殖和心脏修复-自主发布-资讯-生物在线

IF 11.7阜外医院聂宇团队揭示PTMA调控心肌细胞增殖和心脏修复

作者:山东维真生物科技有限公司 2025-10-09T00:00 (访问量:22338)

研究背景

成年哺乳动物心脏由于心肌细胞增殖能力低而再生能力有限,心肌梗死(MI)后心脏不能充分自我修复,胚胎心肌细胞具有强大的增殖潜力,因此识别促进胚胎心肌细胞增殖的关键分子可以解开促进成人心脏再生的关键靶点。2025年5月23日,中国医学科学院阜外医院聂宇团队在Science Advances (IF 11.7)上发表文章“PTMA controls cardiomyocyte proliferation and cardiacrepair by enhancing STAT3 acetylation”,证实PTMA是心脏再生的关键调节因子,并表明有可能成为缺血性心肌损伤治疗靶点。

· 维真助力 - AAV和腺病毒 ·

体内实验

病毒产品

AAV9-cTNT-Ptma、AAV9-cTNT-Luciferase

实验动物-1  C57BL/6小鼠(P1)

注射方式  皮下注射

注射量  2×1011VG/mouse

实验动物-2 成年小鼠

注射方式 心肌内注射

注射量 5×1011 VG/mouse

体外实验

病毒产品 Ad-CMV-Ptma、 Ad-CMV-Luciferase

实验细胞 心肌细胞

MOI 50-100

免疫染色显示AAV感染心脏后PTMA蛋白过表达

 

结果展示

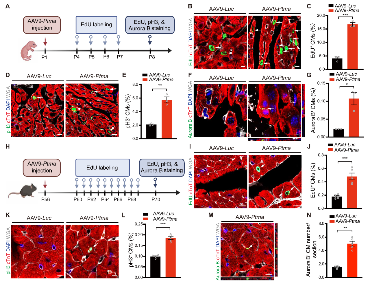
1. PTMA促进心肌细胞增殖

作者首先确定了PTMA是驱动胚胎心脏心肌细胞周期重新进入的核心因素,为了研究PTMA过表达是否会诱导出生后早期心肌细胞的增殖,使用AAV9-cTnT-Ptma(维真生物提供)感染P1野生型小鼠,发现PTMA过表达增加了EdU、pH3、Aurora B阳性心肌细胞比例,以及有丝分裂的心肌细胞的数量。表明PTMA过表达有效地促进了出生后早期心肌细胞周期的重新进入。作者进一步研究PTMA是否足能促进成年小鼠心肌细胞增殖,通过心肌内注射AAV9-Ptma使PTMA在成年小鼠心脏中过表达,免疫染色显示PTMA过表达导致成年心肌细胞DNA合成、有丝分裂和胞质分裂显著增加,证明PTMA促进成年小鼠中心肌细胞增殖。进一步研究发现Ptma是维持小鼠心肌细胞增殖和新生心脏再生所必需的。

图1 PTMA促进心肌细胞增殖

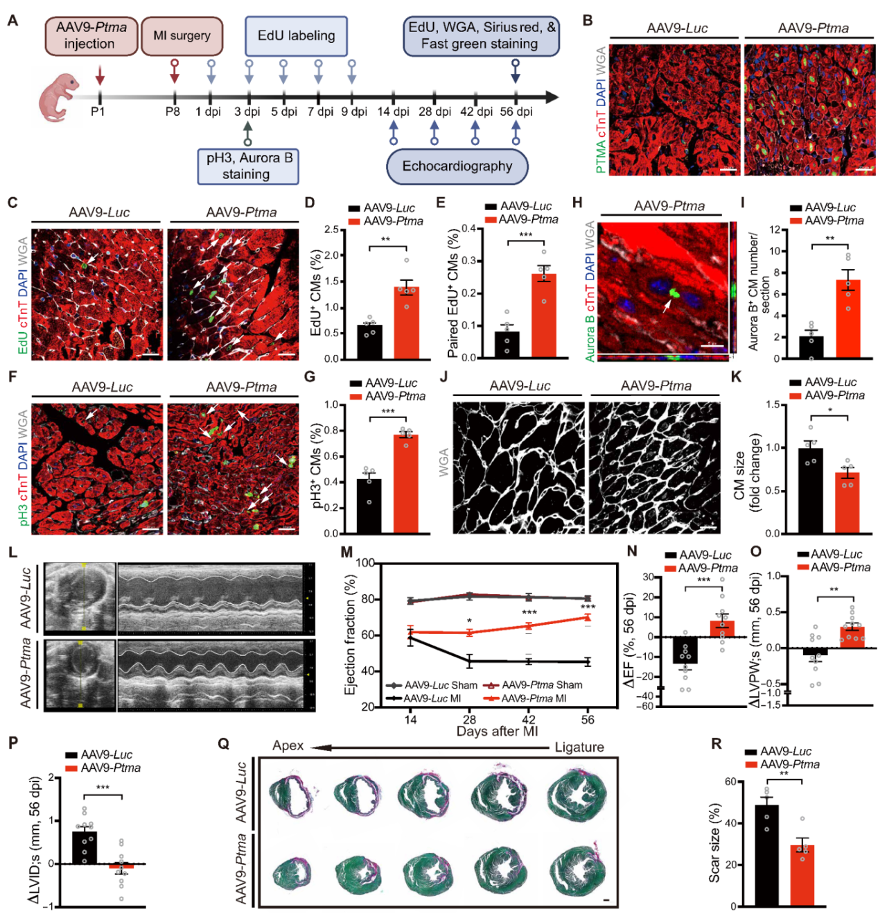
2. PTMA过表达延长心脏再生窗口

为了确定PTMA是否能促进心脏再生,作者使用AAV9-Ptma感染P1小鼠,并在P8进行MI,发现PTMA过表达显著增加了经历DNA合成和有丝分裂的心肌细胞数量,以及Aurora B+心肌细胞的比例,WGA染色显示心肌细胞大小减小,表明PTMA过表达有效地促进心肌梗死损伤后心肌细胞的细胞周期重入。此外PTMA过表达显著改善了心肌功能,Sirius red 和 Fast green共染色显示PTMA过表达显著减小了梗死区域的大小。这些发现表明PTMA延长了MI损伤后的心脏再生窗口。

图2 PTMA过表达延长了MI损伤后的心脏再生窗口

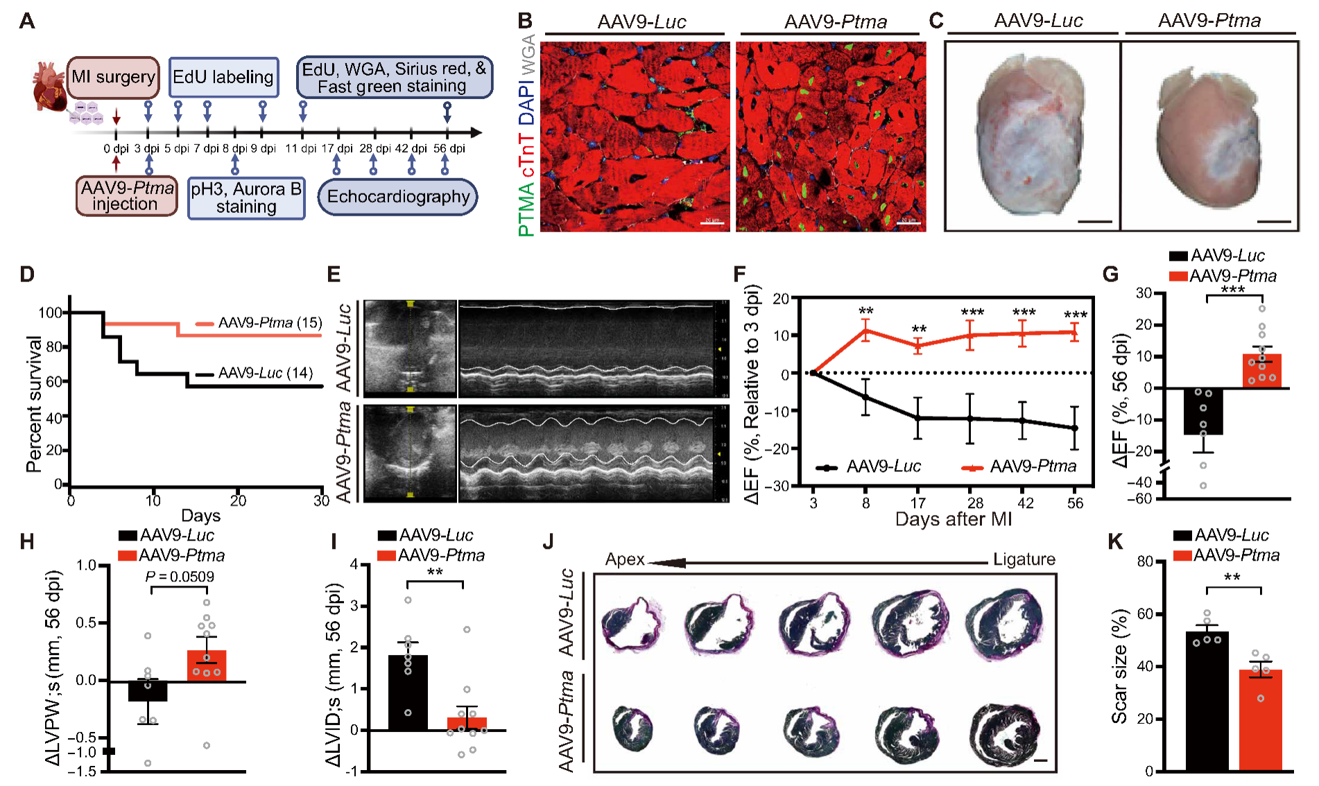
3. PTMA增强心脏再生和修复

为了评估PTMA作为MI的治疗靶点的潜力,作者在成年小鼠中诱导MI并通过心肌内注射递送AAV9-Ptma,发现PTMA过表达改善了梗死后56天的心脏形态,提高了成年小鼠MI后的存活率,并减轻了病理性心脏重塑。然后作者研究了PTMA过表达是否诱导成年MI心脏的心肌细胞增殖,发现PTMA过表达导致心肌细胞体积减小,DNA合成以及心肌细胞有丝分裂和胞质分裂增加,此外PTMA过表达的心脏表现出心肌细胞总数的显著升高。这些证实了PTMA在响应MI促进成年心肌细胞增殖中的作用,表明PTMA通过促进成人心脏中的心肌细胞增殖而有助于增强心脏修复。进一步的机制研究发现PTMA主要通过阻断MBD 3/HDAC1 NuRD复合物的脱乙酰化功能来增强心肌细胞增殖,这导致STAT3乙酰化水平提高,进而促进了细胞增殖和存活的基因的活化。

图3 AAV9递送的Ptma基因疗法增强成人心脏修复

实验结论

本研究证明Ptma是一个核心保守基因,可以驱动小鼠和大鼠的原代心肌细胞以及人类诱导的多能干细胞的增殖。在机制上PTMA通过与MBD3相互作用促进心肌细胞增殖,其抑制MBD3/HDAC 1 NuRD复合物的脱乙酰化功能,从而促进STAT3的乙酰化和磷酸化激活。表明PTMA可以作为一个有前途的治疗靶点,用于增强心脏修复,为缺血性心脏病患者开辟了一条突破性的治疗途径。

山东维真生物科技有限公司 商家主页

地 址: 高新区港源四路416号

联系人: 展经理

电 话: 400-077-2566

传 真: 0531-88896821

Email:market@wzbio.cn

相关咨询

顶刊速递:深圳大学孔祥臣团队揭秘揭秘 β 细胞衰竭 “密码”,为抗糖添新招!(AAV8-Insulin1胰腺) (2025-11-24T00:00 浏览数:1061)

「核心工具解析」AAV:解锁阿尔茨海默症造模研究的关键助力 (2025-11-17T00:00 浏览数:4037)

IF14.1|武大人民医院夏中元教授揭示巨噬细胞ARID3A/THBS1/CD47轴可减轻心脏移植损伤(内有福利活动) (2025-11-11T00:00 浏览数:7414)

周琪院士领衔!中国科学院大学团队开发精准绞杀RAS-突变癌细胞的RACK系统(AAV-瘤内注射) (2025-11-03T00:00 浏览数:15279)

Adv. Sci. 深圳市人民医院龙厚清、彭松林发现piRNA-AGAPIR可以增强退行性颈椎病减压后的血管生成(AAV-BI30-脊髓内皮细胞)) (2025-10-27T00:00 浏览数:15013)

浙大邵逸夫医院张松英/戴永东/周枫团队Advanced Science发文,为子宫内膜异位症相关不孕挖掘新治疗靶点! (2025-10-20T00:00 浏览数:20141)

IF 14.1│ 山大齐鲁医院联合北大人民医院揭示SMYD3-SREBP1-CD47轴促进透明细胞肾细胞癌免疫逃逸机制 (2025-10-13T00:00 浏览数:18417)

IF 11.7阜外医院聂宇团队揭示PTMA调控心肌细胞增殖和心脏修复 (2025-10-09T00:00 浏览数:22338)

Nature子刊|上海交通大学医学院附属第一人民医院李俊/刘少稳团队揭示MacroD1调控心脏败血症耐受的机制 (2025-09-28T00:00 浏览数:20536)

IF16|浙江大学胡宁团队成功开发心脏安全性评价多模式生物传感平台 (2025-09-22T00:00 浏览数:22123)

ADVERTISEMENT